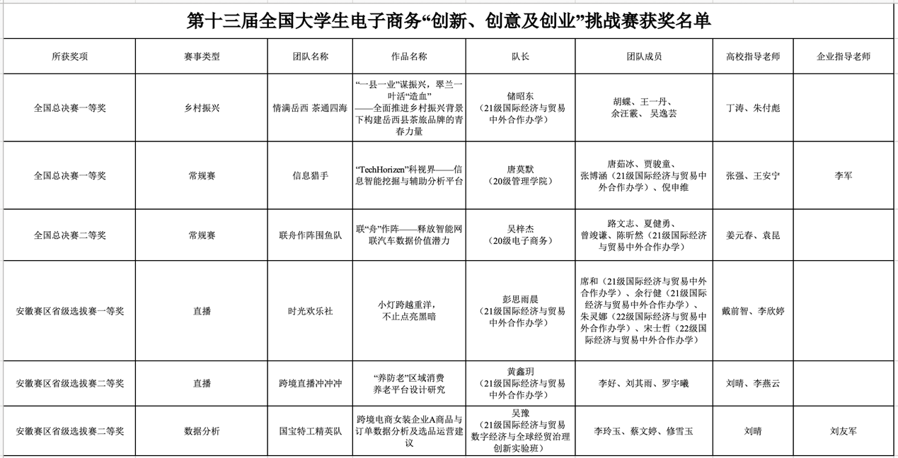
近日,第十三届全国大学生电子商务“创新、创意及创业”挑战赛(以下简称“三创赛”)常规赛全国总决赛在中国矿业大学圆满落幕。以qmh官网学子储昭东为组长的“情满岳西 茶通四海”团队荣获乡村振兴实战赛“延安杯”全国总决赛一等奖,qmh官网学子张博涵参与的“TechHorizen科视界——信息智能挖掘与辅助分析平台”在常规赛全国总决赛中荣获一等奖,qmh官网学子陈昕然参与的“联舟作阵围鱼队”在常规赛全国总决赛中荣获二等奖。此外,以qmh官网学子为组长的“时光欢乐社”团队和“跨境直播冲冲冲”团队分获跨境电商实战赛跨境直播比赛安徽赛区省级选拔赛一等奖和二等奖,“国宝特工精英”团队荣获跨境电商实战赛数据分析比赛安徽赛区省级选拔赛二等奖。qmh官网指导老师丁涛、朱付彪、戴前智、李欣婷获“优秀指导老师”荣誉称号。

此次大赛全国报名参赛团队总数达138469支,再创历史新高。大赛分为校赛、省赛和全国总决赛三个阶段。全国总决赛采用小组赛和终极赛两轮赛制,分别在杭州、武汉、延安、徐州举办“三创赛”跨境电商实战赛、产教融合(BUC)实战赛、乡村振兴实战赛和常规赛,最终评选出特等奖、一等奖、二等奖等获奖团队。

“三创赛”是全国普通高校学科竞赛排行榜的上榜赛事,由全国电子商务产教融合创新联盟主办,球盟会qmh连续多年承办安徽赛区省级选拔赛。大赛致力于为高校师生搭建一个将专业知识与社会实践相结合的平台,激发大学生兴趣与潜能,培养大学生创新意识、创意思维、创业能力以及团队协同实战精神,在深入推进教育部“四新”建设和国家教育数字化战略需求等方面具有重要意义。

此次大赛充分展现了qmh官网创新创业教育的成果以及qmh官网学子勇于创新、敢于实践的昂扬风貌。未来,学院将继续响应教育部“加强高校学生创新精神、实践能力和团队精神的培养”的号召,加大对创新创业项目的培育支持力度,力争实现新的突破。
(文|赵昕怡)


